网站首页 学会介绍 学会动态 社保资讯 学术园地 法与政策 会员专区 媒体报道 联系我们

社保资讯

中央资讯 地方动态 域外传真

国家医保局:2026年推动所有省份开通职工医保个人账户跨省共济

发布时间:2026-02-11 来源:中新网 浏览:621次

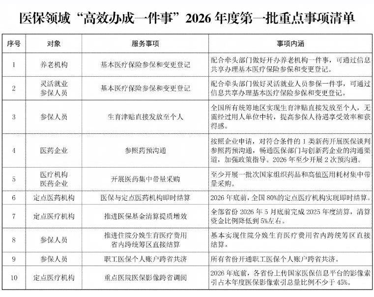
据国家医保局网站消息,国家医保局2月10日发布《医保领域“高效办成一件事”2026年度第一批重点事项清单》,其中明确,所有省份开通职工医保个人账户跨省共济。

  此外,清单明确,至少开展一批次国家组织药品和高值医用耗材集中带量采购;2026年底前,全国80%的定点医疗机构实现即时结算;基本实现住院分娩生育医疗费用省内跨统筹区直接结算。

  清单还包括生育津贴直接发放至个人、重点医院医保影像跨省调阅等服务事项。




友情链接

联系我们

联系电话:010-50955853       联系人:杨老师
邮箱:caoss_org@163.com

中国社会保障学会

中国社会保障学会 版权所有    京ICP备15040759号-1